来源:央视 于 2025年12月03日 07:32 》〉》返回首页
“上班时间上厕所,每天一小时,一周就能‘赚’半天摸鱼时间。”有关于上班时间如厕“摸鱼”的调侃,常被人挂在嘴边。工作时间上个厕所本是正常的生理需求,然而有人却因为每天“带薪如厕”时间太长而被公司解雇。近日,苏州工业园区人民法院审理的一起案件引发热议。1
滞留卫生间是为护理痔疮?
2010年10月,李某入职A科技(苏州)有限公司(以下简称A公司),担任工程师。2014年双方签订无固定期限劳动合同,并签收确认2020版《员工手册》。该手册规定:未经审批擅离岗位超过一定时间视为旷工;半年内累计旷工3天及以上属严重违纪,公司可立即解除合同。
2024年4月至5月期间,李某在一个月内累计14次长时间超1小时滞留卫生间,单次滞留更是接近4小时。A公司多次微信联系未果,经调取办公区监控核实后,以严重旷工为由,征得工会同意,履行相应程序后与其解除劳动合同。
李某辩称,滞留卫生间是因痔疮需临时护理,并提交了2024年5月配偶网购药品记录、2024年6月及2025年1月住院手术记录以此证明。但是,其在事发期间未向公司说明病情,也未申请病假。李某申请劳动仲裁被驳回后,诉至法院要求A公司支付违法解除赔偿金32万余元。

图源:视觉中国
2
法院调解
此案第一个争议点在于,长时间滞留卫生间构成“擅离岗位”及旷工吗?首先,监控清晰显示,李某在26个工作日内十余次滞留卫生间超1小时,远超合理生理需求范围,符合《员工手册》“擅离岗位超过一定时间”的定义。其次,病情抗辩不成立。李某事发时未主动告知病情或请假,且购药、手术均发生在滞留行为后期或解雇后;公司提供带薪病假制度,其完全可通过正规渠道请假,而非擅自离岗;2024年4月前及5月27日后无类似滞留,佐证行为与病情无必然关联。其岗位需随时响应工作需求,长时间失联已导致工作延误。
“A公司解除劳动合同是否合法”是本案的第二个争议焦点。制度上,A公司提供的《员工手册》经民主程序制定,虽然李某称自己留存的之前的员工手册版本与该2020年版存在不一致,但李某签字确认知晓其中明确“半年累计旷工3天以上可立即解雇”,且出勤在岗是员工的劳动义务,故应予遵循。程序上,A公司已履行了告知工会的法定程序,程序符合劳动合同法第四十三条规定。

图源:视觉中国
于是,苏州工业园区人民法院一审认定A公司解除与李某的劳动合同合法,遂驳回李某全部诉讼请求。李某不服,提起上诉。为从实质上化解劳动争议,平衡双方权益,并合理考量李某在职期间的贡献及离职后所面临的实际困难,法院二审秉持“情理法”相融的裁判理念,在确保程序公正的基础上,积极组织双方调解。
经协商,双方当事人自愿达成如下协议:由A公司一次性向李某支付补助款人民币30,000元。本案最终实现诉争止息,不仅体现了司法裁判在劳资纠纷中对法理、事理与情理的融合与衡平,也彰显了法律效果与社会效果的有机统一。
3
合理的边界很重要
企业管理者和员工之间的“厕所之争”由来已久。
2015年,员工王某经历了肛肠疾病手术后,每天在厕所停留的时间为3至6个小时,公司决定解除与其的劳动关系,王某不服,提起仲裁,在一、二审均未获法院支持的情况下,王某坚持向天津高院申请再审,然而天津高院最终还是驳回了他的再审申请。
2023年,江苏南通一男子因频繁、长时间地停留在公司卫生间,日停留时间最短一小时22分钟,最长6小时21分钟,公司发现后和他解除了劳动合同,男子起诉公司索赔20余万元,未获法院支持。
一边是员工如厕时间太长引用人单位不满,另一边也有用人单位出“奇招”,防止员工滞留厕所,一些欠妥当的管理方式曾引发热议:
2024年10月,某公司为“防止员工摸鱼”,在厕所安装了计时智慧系统,据研发企业的员工介绍,“计时厕所”无法识别员工身份信息,但管理者可以通过后台系统看到每个坑位的使用情况,尽管该系统安装费用并不低,5个坑位电子屏加智慧厕所管理系统需要花费6000元左右,安装费另算,部分公司依然选择安装计时器。
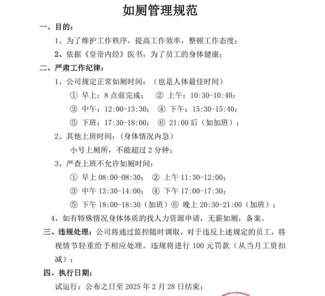
今年初,广东佛山市顺德区一机械制造公司发布的《如厕管理规范》文件在网上流传,接受媒体采访时,该公司负责人表示因为员工不认可,相关规定并未实施。

平心而论,公司担心员工借着“上厕所”名义消极怠工,想通过制度规范来减少“员工带薪摸鱼”的支出,也情有可原。
《中华人民共和国劳动合同法》第二十九条:用人单位与劳动者应当按照劳动合同的约定,全面履行各自的义务。
第四十三条:用人单位单方解除劳动合同,应当事先将理由通知工会。用人单位违反法律、行政法规规定或者劳动合同约定的,工会有权要求用人单位纠正。用人单位应当研究工会的意见,并将处理结果书面通知工会。
不过,若连上厕所的时间、次数乃至“大小”都要严格规定,甚至以此为由随意“扣工资”,便已触及法律红线。
根据劳动法第三条规定,劳动者享有休息休假的权利、获得劳动安全卫生保护的权利。有律师表示,使用厕所的便利不仅是属于员工休息的权利,亦属于劳动安全卫生保护的内容。用人单位应当保障员工上厕所的权利,为员工提供必要的卫生设施,并保障员工在工作期间能够合理使用卫生设施。

图源:视觉中国
上班最重要的,是做好工作。对于劳动者而言,正当的生理需求应该得到应有的保障,但以“尿遁”的方式逃避工作终究不是长久之计。因身体原因确需离岗处理的,必须主动、及时履行请假手续。诚信履职是基本原则,切忌因程序瑕疵而让自己从“有理”变为“无理”,最终丧失合法权益。
监制|李绍飞